“童颜针”天价,圣博玛还撑得住吗?...

导语:上游品牌厂商锁定了行业大部分利润,却未能承担起“链主”责任。带来的安全风险,最终是消费者以肉身“买单”。
医美乱象,再次被联合“重拳出击”。
7月4日,公安部有关部门负责人表示,将采取有力措施,将打击矛头对准医疗美容领域中危害严重、人民群众反映强烈的突出犯罪活动。
就在几天前的6月末,央视记者调查并曝光了“医美速成班”背后的行业乱象,引发广泛关注。
“黑医美”机构,将毫无医学背景的普通人,几天内包装成“专业医美师”,甚至提供非法渠道购买医美药品。

威胁生命安全的重罚之下,依然有人不断“前仆后继”,根源在于医美行业潜在的巨大利润空间,让不法分子从中谋取套利机会。
行业“暴利”,大多数被上游品牌厂家赚走。
局内其余各方,不合规者铤而走险;合规但话语权偏弱的一方,要么“擦边”赚钱,要么不堪压榨掀翻牌桌。
不久前,“互联网医美第一股”新氧(NASDAQ: SY)与艾维岚品牌方长春圣博玛生物材料有限公司(简称“圣博玛”)的“互撕”战,将医美利益链的“定价权”,展示在公众视野中。
6月初,新氧旗下品牌“新氧青春诊所”,在其小程序上推出多款艾维岚相关产品。其中,“奇迹童颜-水光打法(艾维岚版)”项目报价为5999元/针。
根据艾维岚生厂商圣博玛的官方建议价,单只艾维岚童颜针价格为18800元。也就是说,新氧的报价比圣博玛的官方报价,低了至少三分之二。
这无疑引起了圣博玛不满。
6月13日,圣博玛在艾维岚官方公众号发表公开声明,表示新氧旗下自营诊所“新氧青春诊所”销售的艾维岚童颜针“未通过其授权渠道采购”、“产品正规性存疑”、且“相关医护未受训,存在产品与操作双重安全隐患”。

对此,6月16日,新氧在公众号“SoYoungClinic新氧青春”回应称,自己所售产品均为正品,且支持国家UDI系统验真;相关医生均持有国家认证的医师执业资格证,经过内部考核和培训。同时在该回应中,新氧指责圣博玛“无端抹黑”、“干涉定价权”等。

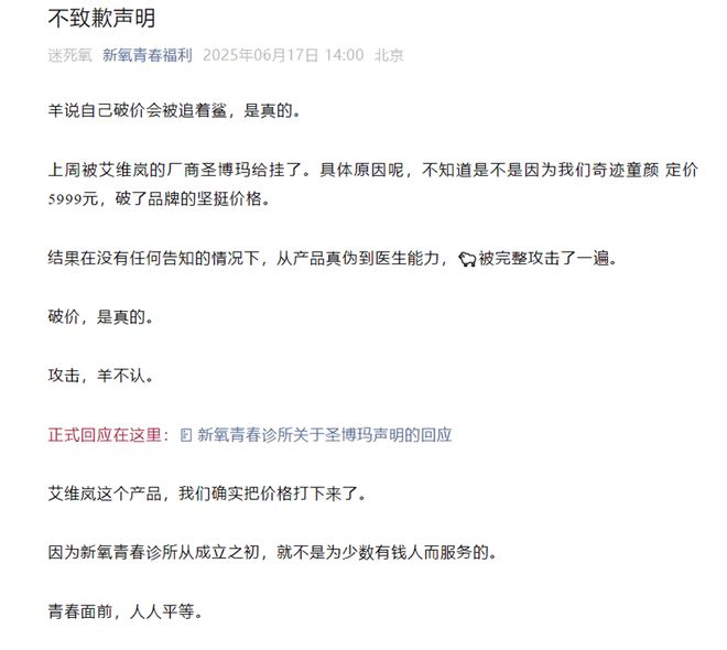
次日,新氧于公众号“新氧青春福利”发布“不致歉声明”。该“声明”提到,新氧确实把艾维岚的产品价格“打下来了”,同时还喊出了“不为少数有钱人服务”、“青春面前、人人平等”等励志口号。

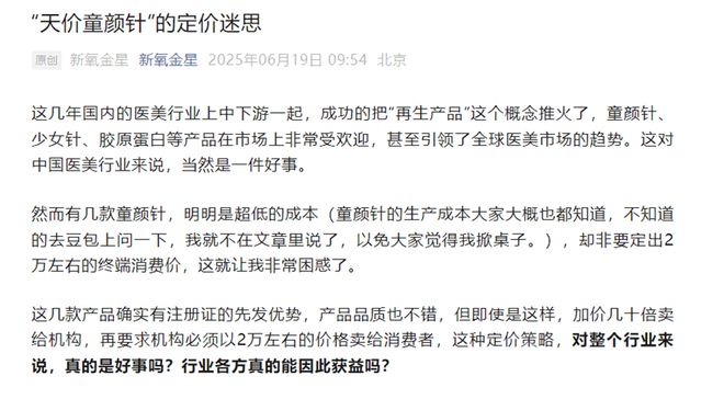
目前,上述两次声明均已在新氧公众号删除。接着,6月19日,新氧创始人在“新氧金星”发表文章《“天价童颜针”的定价迷思》。文中称,明明是超低的成本,却非要定出2万左右的终端消费价,这“非常不合理”。

他表示,上游生产商高价垄断的行为,让整个行业苦不堪言:“2万块的童颜针,让高端人群去海外消费,让普通老百姓消费不起,让黑医美大行其道,让行业不被社会待见,最后高端机构也没赚到钱,普通机构又参与不了……”
新氧的一连串操作,固然有转移舆论视线之嫌,但也以“掀桌”姿态,将医美“上游吃肉,下游喝汤”的生态,从行业内秘而不宣的“潜规则”,推向了公众视线。
掌握了技术专利和原材料的上游厂商,不仅牢牢控制了行业话语权,还锁定了大部分的产品利润。
2024年,“玻尿酸巨头”华熙生物(688363.SH)主营产品玻尿酸填充剂的毛利率为84.37%,借助相关玻尿酸产品及其衍生品,华熙生物多年稳坐医美龙头宝座。
同年,“新贵”巨子生物(02367.HK)凭借胶原蛋白相关产品实现毛利率82.1%。其中,可复美械字号产品在2021年的毛利率高达88%,助推巨子生物的营收规模五年内扩张近六倍。

这些上游生产研发企业通过学术会议、培训赞助等“硬推广”,以“捆绑销售”或“培训授权”方式设置渠道管控,或通过技术壁垒和分级定价的方式设置价格垄断,间接或直接影响下游产品或服务价格。
在经济上行期或新产品爆红的初期,在这种模式里,产业链中下游还能分一杯羹。
但受大环境影响,爆款新品不断上市、上游尚且内卷,中下游利润进一步承压,行业矛盾开始激化。
浙江头部医美连锁机构瑞丽医美(02135.HK)连续四年亏损;*ST美谷(SZ:000615)2024年收入同比下降20%,归母净利润亏损3.5亿元。
敢于“掀桌”的新氧,依赖机构客户的主营业务“信息与预约服务”,营收规模从2023年的11.51亿元降至2024年的9.29亿元。其全年净亏损近5.9亿元,过去4年总亏损达6.64亿元。
对医美机构来说,一方面受到上游挤压,另一方面来自下游客户的获客成本,亦居高不下。
行业调研数据显示,2022年,医美、口腔、植发等行业,在抖音平台获客的平均成本价格在200元-300元/人。某连锁口腔品牌市场总监表示,在本地生活平台投信息流广告,获客成本高达300元/人,一般 10个人里只有1个会成交。
具体到医美机构,根据弗若斯特沙利文等机构调研数据,2021年医美机构平均获客成本,已攀升至3000到5000元左右,而净利率仅维持在1%-10%左右。


医美利润分配失衡的“倒金字塔”格局,与新能源汽车产业链,锂矿巨头与锂电和汽车厂商的关系类似。
与新能源下游企业还能布局上游矿产不同,医美产业链中下游机构向上游突破,面临极高的技术壁垒和监管门槛,几乎无法改变被动局面。
品牌厂商攫取行业多数利润的同时,却未能承担起“链主”责任。
他们显著忽视了对中下游医美机构的监督、管理与技术支持,直接或间接导致行业乱象丛生,发展不可持续。
部分厂商,仅提供所售产品的基础操作培训(如设备使用、注射手法),但对机构的合规经营、医疗安全、伦理审查等关键环节,缺乏审查和系统性监督。
同时,为提升采购量,不少厂商还放宽资质审核,未建立对违规机构的黑名单制度。
为覆盖高昂获客与合规成本,正规医美机构不得不压缩服务时间与质量,形成体验下降→复购降低→获客压力加大的恶性循环;或“贴牌代工”乱价失序。而“黑产”机构,则趁机火中取栗。
虚假宣传、“黑产”非法行医、产品假冒伪劣、手术操作不当、术后服务缺失等恶劣行径,也由此滋生。正规与不正规,甚至无法分清。
劣币驱逐良币,最终传导至消费者端。安全风险与消费维权难,引发行业整体信任危机。
而看似“隔岸观火”、责任隐身的上游厂家,一系列“多米诺”连锁反应后,品牌也会被反噬。这其中,就有艾维岚童颜针的“超适应症”争议。
不同的医美针剂,均规定了其适用的医美项目和适应症,在超出适应症的医美项目中使用该产品,即为“超适应症”(Off-label use)注射。
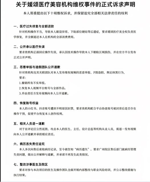
据刘女士描述,她在去年5月21日接受广州媛颂医疗美容机构的医生推荐,通过艾维岚童颜针减轻眼底细纹的问题。
使用后,刘女士发现自己出现了轻微的眼袋。且随着时间推移,她的眼袋问题越来越严重,先是肿、痛、胀、轮廓变形,还多出了两个眼袋无法去除。
碾转咨询各大医疗美容机构后,刘女士得知艾维岚不适合注射在其他有软组织的地方(即眼睛周围)。随后,刘女士向媛颂医美提出,包括修复眼袋、全额退款、公开承认失误等多项诉求。截至目前,双方仍未达成一致。

业内人士指出,童颜针(聚左旋乳酸填充剂)获批的适应症,为纠正中重度鼻唇沟皱纹。当临床“超适应症”用于眼周等部位时,若注射浓度或层次不当,可能因局部肿胀或吸收异常,引发并发症。
刘女士与媛颂医美关于童颜针“超适应症”争议,并非孤例。在医美行业年均超10 万例的纠纷投诉中,超适应症使用引发的争议,占比达37%。

业内人士透露,实际操作中,医美“超适应症”使用是常态。从监管上看,因“超适应症”受到惩罚的,往往是医美机构。但如品牌方公开宣传“超适应症”应用,也会受到连带责任。
更常见的是,品牌方对医美机构“超适应症”,睁一只眼闭一只眼,或其销售人员个人授意机构如此操作。
这些行为,是否应承担连带责任?这方面,现有监管法规框架仍存空白,需要进一步完善与细化。
“超适应症”只是产业链利益不均衡博弈之下,医美机构被挤压下增厚利润的“巧思”之一。更多的“巧思”,被异化为消费终端投诉冲突。
笔者搜索黑猫投诉发现,关于医美投诉量达到4526起,其中多数涉及术后问题、诱导消费、美容贷、维权难等行业通病。

这些冲突,最终是消费者以经济损失乃至生命安全,承担了所有。
利益、责任与义务,需要在阳光下得到规范。
6月18日,医保局发布《美容整形类医疗服务价格项目立项指南(试行)》,旨在改善当前医美圈畸形的定价方式。
这一定价方式,不仅上游生产商的研发能力可得以体现,中下游医疗机构的服务内容、服务质量也将进一步被“定价”与规范。同时,该指南将加速医药分离,推动医美消费更加透明、清晰,有助于改善行业冲突、理顺利益纷争。
未来的医美行业,有望走向上游“盯技术”,中下游“重服务”的健康方向。
以下内容为友情赞助提供

全网新项目分享交流群
扫码进群,获取最新项目资讯
文档于: 2025-07-11 14:05 修改
标签:











评论列表
“童颜针”天价,圣博玛还撑得住吗?...
导语:上游品牌厂商锁定了行业大部分利润,却未能承担起“链主”责任。带来的安全风险,最终是消费者以肉身“买单”。01 掀翻“定价权”牌桌医美乱象,再次被联合“重拳出击”。7月4日,公...