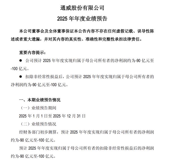
消费今日热议
美国信安AI量化骗局技术全拆解!APP是模板套壳、数据是后台造假、洗钱走混币器,链动出海联盟V1到V13的传销模型就是你的刑期计算器!
趁APP还没关截图保存证据!优米星球直推20%间推10%是三级传销,15天减产20%是在锁死你的本金!
华腾星寰崩盘倒计时!曾单割2000人被扒光底裤,换皮卷土重来又铺线下工作室,吸够钱就跑!
AIC小龙虾共识协议涉嫌传销式非法集资,参与拉人头恐担刑责,互金协会已发风险提示
唯芯美云租机杀猪盘终极收割:USDT入金洗钱、假中标合同全P图、五级传销返佣崩盘倒计时!村长手把手教你报案材料,直送操盘手进监狱!
真盛社区资金盘崩盘实锤!虚假包装冒充正规机构,高额返息的庞氏骗局正在疯狂收割,随时关网跑路!
滚动资讯





















































































































