海洋牧场,派付通,凯尊国际,超级未来,Minidoge,FLToken...这24个互联网项目都是骗局,有的跑路,有的正在疯狂骗钱,赶紧跑吧!...
以下这些所谓的发财项目,不少人已经被骗被套,你中招了么?
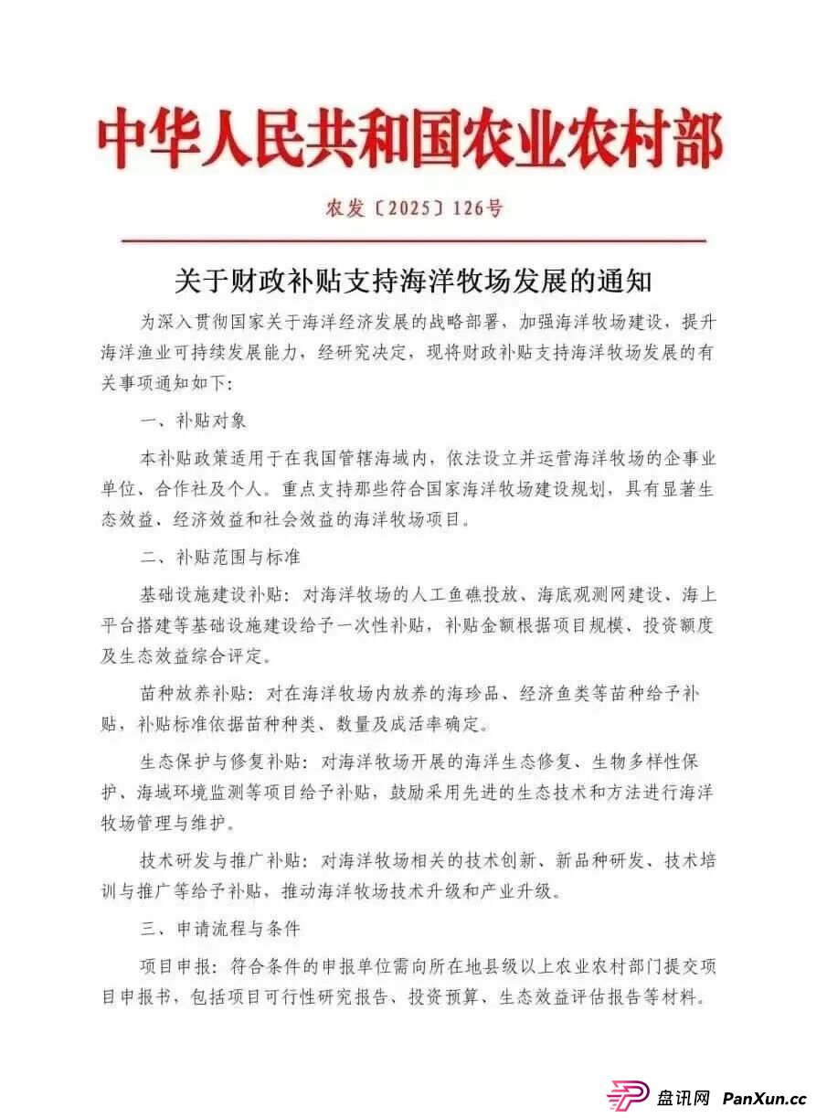
1、“海洋牧场”
被官方打假的“海洋牧场”项目是诈骗洗钱的资金盘,现在也不能提现了,疑似出问题了。
2、云上星盟项目
云上星盟项目是通过县市省三级代理资格发展下线,组建团队、层级计酬,涉嫌传销活动的虚假项目。里面的理财产品随着金额的加大,收益就越来越高,但是投资周期就越来越长的特点看出,这是诱人深入,越陷越深的杀猪盘。

云上星盟项目已经出现问题了,从群里面的聊天记录看出,参与者“交税钱”,这是假的,实际是平台卷款跑路前最后一波的收割。

3、91团帮
91团帮提不了现了,疑似出问题了。
4、萤火协议FireFly
10月1日萤火协议FireFly发出通知“升级维护20天”,要知道系统升级用得着20天么?20天时间做个新系统都早做出来了。参与者随即发现不能提现了..........平台疑似卷款跑路。
5、派付通
假冒、碰瓷派币的派付通是诈骗洗钱的虚假项目,目前正在诱惑参与者交钱,疑似最后的收割,有可能要卷款跑路了。

6、"新农服务社"APP
假冒中华全国供销合作总社的"新农服务社"APP是打着“国家项目”旗号的民族资产解冻类诈骗项目,编造电话号码与虚假信息就能注册成功,网站IP地址在美国,可见"新农服务社"APP太假了。

在"新农服务社"APP中的充值,收款人大部分是来路不明的个人账户,来路不明的个体户账户,这些收款账户在不停变化,足以坐实了"新农服务社"APP是诈骗洗钱的虚假项目,大家赶紧远离吧!
“凯尊国际”跨境电商项目是打着“跨境电商”旗号,实际是诈骗洗钱的虚假项目,随时会跑路,远离。
8、“全民资产S”APP
“全民资产S”APP是病毒软件,宣传下载注册就能获得188万元资产,邀请人注册就能获得不等人数的相应奖励?这是前期非法收集被骗人信息,后期进行精准诈骗的民族资产解冻类诈骗项目。
按照同类型骗局套路,参与者提现的时候,会被要求交“个人所得税”、“账户激活费”、“管理费”等等虚假的费用,直到没有相信,没有几个人再交钱,平台就卷款关网跑路。

9、稀土稳定币APP
稀土稳定币APP是非法收集个人身份信息的诈骗项目,远离。
10、“华云社”APP
刚刚上线的“华云社”APP谎称是“国家项目”,该项目宣传是“华云社集团”上线的APP,利箭小编查证后提醒大家:我国没有“华云社集团”,这是编造的公司名称。

11、健龙飞天APP
健龙飞天APP前身是中国云数贸集团APP,是二次开盘的民族资产解冻类诈骗项目,请远离。
官方多次发文提醒:凤凰潮APP(国海数商APP)有风险,参与者要重视起来,别无视,别到时候被坑被套了就只能自己尝苦果了。
13、假冒的“宁德时代”APP
假冒宁德时代的“宁德时代”APP正在骗钱,赶紧远离。

14、“一带一路向阳而生安置房申领/中国银行专属私人卡228万元申请”项目
“一带一路向阳而生安置房申领/中国银行专属私人卡228万元申请”是民族资产解冻类诈骗项目,假冒国家机关领导人的骗子在群里面“撒网”,抛出“高回报”的“诱饵”,让人填写申请表,只要有人相信去交资料,骗子就知道这些人是最容易上当的,接下来就对这些人进行精准诈骗。

15、“新藏铁路一带一路首批参与红利报单”
这几天,网络中出现了“新藏铁路一带一路首批参与红利报单”项目,该项目宣传,只要提交个人信息就能获得20万元奖励,并且赠送“建设银行专属资助卡,卡内有98万元钱.........”?
提醒:这是骗子抛出高额回报的“诱饵”“投石问路”,看哪些是容易上当的人,只要有人来交资料,说明这个人是最好骗的人,下一步就是对这种人进行精准诈骗。
“新藏铁路一带一路首批参与红利报单”项目是民族资产解冻类诈骗项目,请远离。

16、“共富一点通”APP发出“维护通知”后卷款跑路。
17、超级未来项目
超级未来项目宣传是马来西亚的一家公司搞的项目,利箭小编查询后发现是通过充值虚拟币进行投资,随着金额越来越大,收益越来越高,投资周期越来越长的特点,这是诈骗洗钱的杀猪盘,赶紧远离吧!

18、视频代发
网络中有这种“视频代发”的项目,实际是刷单诈骗,有人向利箭小编讲述已经被骗,请大家注意防范,别中了人家的圈套。

19、“大疆创新”APP是假冒大疆公司的诈骗项目,与大疆公司没有一毛钱的关系,赶紧远离。
20、壹快
壹快是抢拍类资金盘,这种盘子一般宣传不碰参与者的资金,平台只收一点手续费,这些都是谎言,参与人的打款都是由平台指定的账户,而参与者往往误以为是会员之间打款,殊不知钱都去了操盘手控制的账户上,最后平台崩盘。为了让更多人掉进这个坑中,达到敛财的目的,平台的推广模式涉嫌传销活动,见到这种项目,赶紧远离,别被骗被套后怨天尤人就没有意义了。

21、“玉山金控”APP
“玉山金控”APP是民族资产解冻类诈骗项目,也是诈骗洗钱的虚假项目,远离。
22、Minidoge
Minidoge宣传“隶属于狗狗币系列,狗中贵族,自带流量Minidoge来自于法国mini实验室,实验室成员皆是全球区块链尖端技术极客,行业领跑者.............”
宣传的很高大上,反正就是让参与者掏钱出来才是真正的目的,该项目涉嫌传销、诈骗洗钱,在我国是不合法的。
23、 FLToken
FLToken宣传是“以太坊主链,自由自在的质押..........”静态2倍出局,拉人进入交钱投资会加速,组建团队,层级计酬,涉嫌传销活动,涉嫌诈骗洗钱,远离。
24、科技强国APP
科技强国APP是打着“国家项目”旗号的民族资产解冻类诈骗项目,是诈骗洗钱的杀猪盘,远离。

网络中很多高大上的项目,都是人家挖坑设套的骗局,只要相信就会被骗的很惨,捂住钱包就是防骗的绝招,远离吧,如果已经交钱,能出来的赶紧跑吧!
利箭的心愿:希望你不被骗!
以下内容为赞助商提供

网赚项目交流+骗局曝光群
扫码进群,获取今日项目最新消息
超级未来Minidoge海洋牧场派付通凯尊国际FLToken












评论列表