2.52亿拍得股权,近半需注销?迅游科技与新晋大股东的仲裁迷局...

近日,迅游科技(300467)一则仲裁公告引发市场关注。这家主营网络加速服务的上市公司,正式向新晋大股东重庆海运天企业管理有限公司(下称“海运天”)提起仲裁,要求其替代原股东履行业绩补偿义务,涉及近745万股股份注销及现金分红返还。而海运天则迅速提出反请求,一场围绕股权拍卖遗留问题的博弈正式拉开帷幕。

这场纠纷的源头,要从一场司法拍卖说起。2026年1月末,迅游科技原股东天成投资、天宇投资所持有的公司股份,完成司法拍卖过户手续,竞买人海运天成功拍得相关股权。与此同时,海运天的一致行动人重庆海行天企业管理有限公司(下称“海行天”),此前已通过法拍获得406.26万股迅游科技股份。过户完成后,海运天与海行天合计持有迅游科技1544.06万股股份,占公司总股本的7.60%,成为公司新晋大股东,二者合计耗资约2.52亿元。
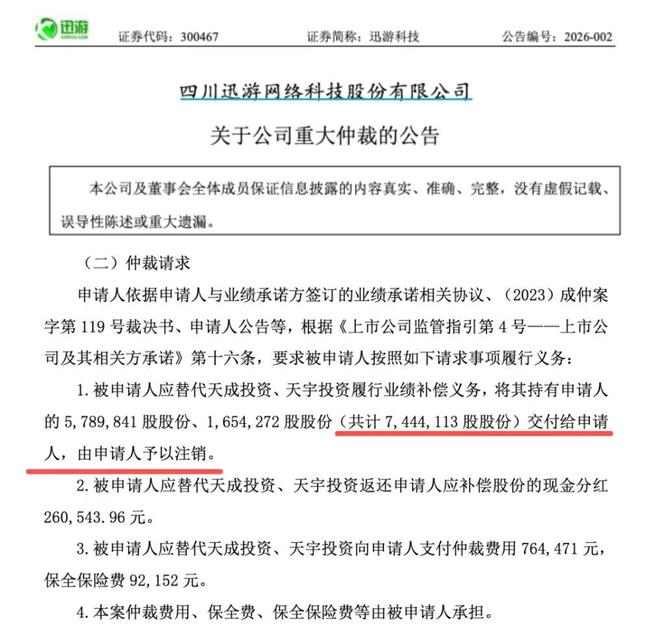
然而,这笔看似正常的股权收购,很快陷入尴尬境地——迅游科技随即提出仲裁,要求海运天交付744.41万股股份由上市公司注销,同时返还应补偿股份对应的现金分红26.05万元,并承担仲裁费用和保全保险费。这意味着,海运天斥资2.52亿元拿下的股权,接近一半可能要被无偿返还注销,相当于刚入局就面临“腰斩”式损失。
为何新晋大股东要为原股东的承诺“买单”?核心症结在于这笔拍卖股权的特殊背景。据悉,海运天拍得的股份,是迅游科技2017年收购狮之吼100%股权时,向交易对方天成投资、天宇投资发行的股份。当时,天成投资、天宇投资曾作出业绩承诺,但最终未能完成,按照约定,二者应分别向迅游科技补偿股份578.98万股、165.43万股,合计744.41万股,并返还相应现金分红26.05万元。但遗憾的是,这两家原股东迟迟未能履行业绩补偿义务。
迅游科技的诉求并非无据可依。公司表示,天成投资、天宇投资背负业绩补偿责任期间,其所持公司股份尚未解除限售。根据证监会相关规定,承诺人作出股份限售等承诺后,若所持股份因司法强制执行、继承、遗赠等非交易方式过户,受让方应当遵守原股东作出的相关承诺。因此,作为股权受让方的海运天,理应替代原股东履行上述业绩补偿义务。
值得注意的是,成都市中级人民法院在发布该批股份竞买公告时,已明确披露拍卖股份为“限售流通股”,并提示竞买人需遵守相关法律法规及上市公司章程,同时强调“因未了解相关规定导致的后果,责任自负”。这意味着,海运天在参与竞拍时,理论上应当知晓该批股权可能附带的业绩补偿义务。
事实上,双方并非没有尝试协商解决。在海运天成为大股东后,迅游科技已于1月22日向其发出书面沟通函,要求其在10个工作日内协商业绩补偿事宜。2月2日,海运天回函表示愿意依法依规处理历史遗留问题,但需要合理时间调查核实。但从最终提起仲裁的结果来看,双方的协商并未达成一致,矛盾最终走向司法解决。
这场纠纷中,斥巨资入局的海运天究竟是什么来头?企查查信息显示,海运天与海行天同受重庆智龙网联新能源汽车科技有限公司(下称“智龙网联”)控制,而智龙网联的上层股东,是数字营销巨头博拉网络。公开资料显示,博拉网络主营新能源汽车数字化服务和“短视频+AI”两大板块,实际控制人为童毅,曾于2015年在新三板挂牌,后续两次冲击IPO(创业板、科创板)均以失败告终。科创板上市委员会曾指出,博拉网络在业务模式、核心技术及技术先进性等方面的披露存在不充分、不准确、不一致的问题。
对于海运天而言,此次入局迅游科技本被外界解读为看好公司发展前景的布局——其在权益变动书中曾表示,增持股份基于对迅游科技投资价值的认可,不排除未来12个月内继续增持或减持。但如今,仲裁纠纷的爆发,让这笔投资蒙上了一层阴影。若仲裁结果支持迅游科技的诉求,海运天将面临巨额损失;而若海运天的反请求得到支持,迅游科技则可能无法收回应得的业绩补偿,进而影响公司及中小股东利益。
目前,仲裁申请与反请求均已被受理,双方的答辩与举证工作将逐步推进。这场因股权拍卖引发的业绩补偿纠纷,本质上是原股东违约后的责任归属争议,也给资本市场敲响了警钟——投资者参与司法拍卖股权时,需充分核查股权背后的潜在风险,避免因忽视附加义务而陷入被动。
对于迅游科技而言,能否通过仲裁收回业绩补偿,关乎公司资产与股东权益的维护;对于海运天来说,这场仲裁的结果,将直接决定其2.52亿元投资的最终回报。这场博弈的走向,不仅影响两家企业的发展,也将成为资本市场中股权拍卖风险管控的典型案例,值得持续关注。
以下内容为赞助商提供

网赚项目交流+骗局曝光群
扫码进群,获取今日项目最新消息
文档于: 2026-03-02 16:29 修改
标签:










评论列表
2.52亿拍得股权,近半需注销?迅游科技与新晋大股东的仲裁迷局...
近日,迅游科技(300467)一则仲裁公告引发市场关注。这家主营网络加速服务的上市公司,正式向新晋大股东重庆海运天企业管理有限公司(下称“海运天”)提起仲裁,要求其替代原股东履行业...