华海财险股权变局:曾借虚假股东大会退场的诚源盐化拟回归,公司信批或存“瑕疵”...

专为保险业 打造的垂直新媒体平台
华海财产保险股份有限公司(下称“华海财险”)原始股东或将回归。
日前,华海财险公告,股东烟台诚泰投资有限公司(下称“诚泰投资”)持有的10%股权、山东滨化投资有限公司持有的5%股权,均计划转让给莱州诚源盐化有限公司(下称“诚源盐化”)。若股权转让完成,诚源盐化将持股15%,与那曲瑞昌煤炭运销有限公司(下称“那曲瑞昌”)并列为华海财险第一大股东。
2016年,诚源盐化曾在一场被监管定性为“虚假”的股东大会中,以每股1元的原始股价,将所持1.2亿股全部转让给诚泰投资实现退出,后在2018年谋求回归股东行列但未果,如今又发起新一轮股权收购。
此外,记者还注意到,目前华海财险第一大股东那曲瑞昌所持15%股权、第二大股东莒南天马岛所持10%股权均遭司法冻结,但后者的股权冻结情况,并未在最新的三季度偿付能力报告中显示,公司披露或存“瑕疵”。
作者|蓝鲸新闻 陈晓娟
诚源盐化9年前借“虚假”股东大会退股
华海财险是一家典型的地方性中小财险公司,成立之初定位为“以海洋保险和互联网保险为特色”。公司成立于2014年,注册地位于山东烟台,注册资本12亿元。彼时,诚源盐化作为原始股东持股11.77%,与山东祥光集团有限公司等7家企业为华海财险并列第一大股东。
两年后,华海财险公告称,2016年7月8日,公司召开临时股东大会,经全体股东审议,同意股东诚源盐化将名下1.2亿股股份,以原始股价(每股1元)全部转让给诚泰投资。同年11月,监管核准该股权转让事宜。
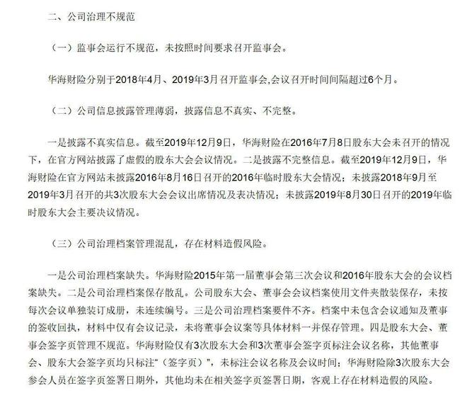
但这场会议在后来被监管认定并未实际召开,而是“虚假”的。2020年底,银保监会披露对华海财险的行政处罚决定书(银保监罚决字〔2020〕65号),华海财险因向监管部门提供虚假资料、公司治理不规范等被合计罚款51万元,该公司董事长赵小鸣被警告并罚款10万元。此外,经查,华海财险在2016年7月8日股东大会未召开的情况下,在官方网站披露了虚假的股东大会会议情况。

决定书截图
事实上,诚源盐化公司及公司实控人与诚泰投资实控人存在关联关系。或基于此,尽管早已退出股东席位,诚源盐化对华海财险的影响并未切断,其实控人于波(持股95%)至今仍在华海财险官网披露的董事名单之列。
另需关注的是,诚源盐化在退出2年后就想要吃“回头草”。2021年,华海财险曾发布股权转让公告,股东山东滨化投资有限公司、东盛热电拟分别将3.17%股权、1%股权转让给诚源盐化。不过截至目前,未见上述股权变更事项的监管核准文件披露。
数年之后,诚源盐化再次谋求进入华海财险,并上位第一大股东,可见执念颇深。
华海财险超三成股权遭冻结或质押
从眼下的股权状态来看,华海财险的股权结构并不稳定。
日前,华海财险第一大股东那曲瑞昌所持华海财险15%股权遭司法冻结,原因为受其母公司瑞茂通(600180.SH)债务问题影响。华海财险方面称,目前公司股权结构稳定,股权冻结不会影响公司治理。
但在股权遭冻结之前,那曲瑞昌曾多次将所持华海财险股份质押融资。天眼查显示,其曾于2019年、2020年、2023年和2024年将所持华海财险全部股份进行质押,质权人为郑州银行金水支行。
不仅如此,华海财险并列第二大股东莒南天马岛所持全部10%股权亦遭到司法冻结。天眼查显示,执行法院为山东省莒南县人民法院,冻结日期为2025年6月16日至2028年6月15日。

莒南天马岛股权被冻结(图片来源:天眼查)
然而,记者注意到,华海财险2025年二季度及三季度偿付能力报告中并未披露这一情况,股东列表中,莒南天马岛的持股状态为“正常”,信息披露或存“瑕疵”。

(图片来源:华海财险2025年第三季度偿付能力报告)
北京排排网保险代理有限公司总经理杨帆向蓝鲸新闻记者指出,根据监管对保险公司信息披露的要求,股东重要股权的冻结情况通常属于应披露的重大事项。因此,若天马岛股权冻结属实且未在季度偿付能力报告中披露,可能不符合监管的信息披露要求,构成了信息披露瑕疵。“此举将给公司带来潜在合规风险,可能引发监管部门的问询、处罚乃至更严格的监管措施。同时,这种信息不对称会损害公司的市场公信力和声誉,加剧外界对公司治理透明度和经营稳定性的担忧。”
需关注的是,今年9月底,莒南天马岛发生股权变更,股东张倩等退出。此前张倩为莒南天马岛第一大股东,持有41%的股份,亦为华海财险董事。今年4月以来,张倩已4次被法院列入被执行人,被执行总金额约2亿元。
此外,华海财险另一股东东盛热电9.17%股权亦处于质押状态。
杨帆指出,多家股东股权被冻结或质押,或将对华海财险的公司治理稳定性构成挑战,不仅可能影响股东会决议的有效性和公司重大决策效率,也向市场传递了股东层面存在不确定性的信号。
对外经济贸易大学保险学院教授王国军认为,在当前行业环境下,部分中小险企的股东也陷入经营困境,后续引发的股权转让等事宜或并未直接影响到经营层面,但也考验机构的自我发展能力。
从经营数据来看,华海财险的业绩情况较为稳定。蓝鲸新闻记者梳理,2015年至2024年,华海财险的保费收入分别为3.79亿元、11.93亿元、15.64亿元、20.52亿元、21.27亿元、20.24亿元、21.07亿元、21.63亿元、21.58亿元、21.72亿元,同期净利润分别为-1.22亿元、-2.89亿元、-0.31亿元、0.15亿元、0.23亿元、0.05亿元、0.02亿元、0.13亿元、0.03亿元、0.03亿元。但从期间的前五大险种构成来看,所谓“海洋保险”特色定位并未能显现。
今年前三季度,华海财险实现保险业务收入16.85亿元、净利润0.32亿元,综合成本率104.50%。截至三季度末,公司的核心、综合偿付能力充足率分别为221.89%、229.16%,最近两期风险综合评级均为B类。
眼下,诚源盐化选择回归,杨帆认为核心动因在于对华海财险长期价值的认可与战略布局的考量,公司或谋求重塑公司治理结构,后续也可通过强化主导地位稳定经营、整合资源,推动公司走向稳健发展的轨道。
独家稿件,未经授权请勿转载
内容联络:13161413759
以下内容为友情赞助提供

全网新项目分享交流群
扫码进群,获取最新项目资讯
文档于: 2025-12-16 23:42 修改
标签:










评论列表
华海财险股权变局:曾借虚假股东大会退场的诚源盐化拟回归,公司信批或存“瑕疵”...
专为保险业 打造的垂直新媒体平台华海财产保险股份有限公司(下称“华海财险”)原始股东或将回归。日前,华海财险公告,股东烟台诚泰投资有限公司(下称“诚泰投资”)持有的10%股权、山...