长安银行12亿存款失踪,终于开始算账了…...
围绕“长安银行12亿元协议存款失踪”的优策投资案,在沉寂一年多后迎来关键节点。
监管重罚落地、刑事线索移送、银行内控管理被关注,多条线索交织在一起。
最新披露的罚单,将长安银行、相关私募及A股上市公司*ST步森(002569.SZ)一并拉入审视视野。
01
优策投资实控人被罚
优策投资成立于2016年12月,于2017年11月21日在中基协登记,从事私募证券投资基金管理业务。
去年8月,该私募机构爆雷。据此前《财新》报道,370名投资者共计约12.3亿元的资金“不翼而飞”。
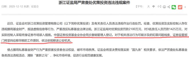
如今,这起案件有了最新进展。12月12日,浙江证监局披露对优策投资及其高管的行政处罚决定。

从浙江证监局披露的行政处罚决定看,优策投资案在监管层面的事实认定已较为明确。
处罚决定公告完整勾勒出一条以私募基金为载体、以银行协议存款为幌子、以违规转移资金为核心的操作路径。
2018年11月至监管部门调查日,浙江优策投资管理有限公司(简称“优策投资”)先后发行8只募集层基金产品。
产品所募资金分别投向优策投资成立并管理的3只投资层基金产品,再统一进入银行协议存款账户。
表面上,这是典型的低风险“类固收”配置。
但实质上,在2020年4月至2024年6月间,上述投资层基金产品投向的银行协议存款资金被优策投资实际控制人黄巍决策、安排下,通过网银转账方式,违规划转至托管体系之外的其他账户。
另外,浙江证监局认定,优策投资在长达四年的时间里,就上述11只基金产品持续向投资者提供和中基协报送虚假信息,掩盖基金财产已被挪用的事实。
截至2024年7月2日,优策投资基金产品转出资金尚有9.55亿元未归还。
更具指向性的是,优策投资在实控人层面的信息披露同样存在虚假记载。
2019年3月后,黄巍已成为公司实际控制人,但其后多年仍对外申报李晓晴为实控人,直接触碰私募行业最核心的合规红线。
在此背景下,监管部门开出“顶格”罚单:
公司层面,优策投资被处以2100万元罚款并撤销管理人登记;
个人层面,黄巍被罚900万元并终身证券市场禁入,其余2名公司高管亦被重罚。
与此同时,证监会明确表态:“对于相关违法行为可能涉及的犯罪问题线索,证券监管部门将坚持应移尽移的工作原则,依法依规移送公安机关。”

这一表述,意味着案件的性质已明显超出行政违法范畴。
但需要指出的是,监管处罚所解决的,是“基金管理人是否违法、如何违法”的问题,而并未回答所有关键疑问。
例如,网银转账功能究竟是如何被开通的?资金划转过程中,是否存在外部机构的共谋?
这些问题,仍然悬而未决,也正是后续司法调查和金融监管需要进一步厘清的重点。
02
长安银行引争议
在优策投资案中,长安银行始终处于舆论与争议的中心。
官网显示,长安银行是在陕西省委、省政府主导下,以新设合并方式组建的陕西首家省属法人股份制商业银行,于2009年7月开业。
据去年8月《每日经济新闻》报道,2019年4月至2023年5月,优策投资与长安银行签订《协议存款合同》,将涉案3只投资层基金产品的募资存入长安银行宝鸡金陵支行、长安银行宝鸡科技支行私募基金专户。
从媒体当时披露的协议存款合同看,其中明确约定,协议存款账户不开通网银、不用于任何其他金融业务。

通过这样的账户功能限制,合同双方希望降低资金被挪用的风险。然而,资金还是被挪用了。
2024年7月初,投资者发现基金账户余额明细表并未如期公布,且在长安银行打印的账户流水凭证显示,协议存款仅剩下8.6万元。

不久,优策投资发布重大事项公告,称由于银行未按约定提供账户余额明细表,决定暂停11只产品申赎业务的办理。

优策投资当时表示,导致资金被转走的原因是上述私募专户“违反规定开立网银”。
不过,长安银行对此予以反驳,称其开通网银并非单方违规,而是基于优策投资后续通过“补充协议”开通网银的申请。
2024年8月20日,长安银行发布官方声明,称此前媒体报道失实,优策投资控股股东已向其致歉。

值得注意的是,所谓“补充协议”真实情况如何,是否构成对主合同实质性条款的变更,是否需要投资层基金产品托管人兴业证券和海通证券的确认,至今未得以说明。
一直以来,海通证券的态度相对明确:托管人无权开通网银转账,亦未认可相关网银申请开通材料。
据《财新》报道,3月17日,投资人和海通证券托管负责人一行前往长安银行,针对开通网银的问题现场对峙。
双方分歧集中于,长安银行为优策投资开通网银时依据的材料,是否为托管人海通证券真实认可的材料。
据悉,双方各执一词,持续数小时的对峙最终草草收场。
2024年12月,国家金融监督管理总局宝鸡监管分局出具了一份调查意见书。
财联社报道指出,该文件明确指出“长安银行宝鸡金陵支行、科技支行在办理专户资金协议存款业务过程中存在内控管理不到位等问题”,并表示将采取监管措施。
然而,内控失守的后果并不轻。协议存款账户在长达四年时间内实现“资金即进即出”,且主要流向了3个公司账户。
事实上,如果银行没有为优策投资开通网银,这样的转账行为几乎难以完成。
据财联社12月12日报道,就优策投资案,长安银行当晚表示其“目前未收到责任划分相关文件”。
而在案件尚未完全厘清之际,长安银行于本月初获批增资扩股,用于补充核心一级资本。
但与此同时,该行近年来自身的合规与经营表现并不稳健。
自2024年以来,长安银行共收到7张罚单,其中4张罚单的处罚金额超过百万元。
7月底,央行官网披露,长安银行因违反支付结算管理规定,被处以400万元大额罚款。
此外,该行2024年营收、净利润首次出现双降,不良率上升至1.85%。
03
*ST步森被波及
若仅将优策投资案视为一起私募机构挪用资金事件,显然低估了其复杂性。
随着调查推进,一张围绕黄巍、优策投资实际控制人秀实企业管理集团有限公司(下称“秀实集团”)、远大资产以及宝鸡商人艾绍远展开的关联资本网络逐渐显形。
优策投资的投资人此前曾对媒体表示,他们都是通过秀实集团购买的优策投资旗下基金。
界面新闻披露,早在2024年7月3日,秀实集团已在内部发布延迟兑付公告,称将“主动退出非净值化业务,并对存量产品进行清退”。

当月晚些时候,秀实投资管理集团有限公司更为现名,经营范围由投资管理调整为企业管理,法定代表人为黄巍。
多项调查显示,协议存款账户中转出的资金,最终大量流向宝鸡凤凰岭股权投资管理有限公司(下称“凤凰岭投资”)、西安畅融投资管理有限公司(下称“畅融投资”)和宝鸡远大资产管理有限公司(下称“远大资产”)。
其中,凤凰岭投资由远大资产100%控股,而后者又与浙江贵直股权投资基金管理有限公司(下称“贵直基金”)、优策投资在股权与高管层面交织。
中基协信息显示,贵直基金法定代表人顾晓冬曾任远大资产副总经理、凤凰岭投资总经理。
《财新》的调查进一步将远大资产与艾绍远联系在一起。
艾绍远1988年4月出生于陕西宝鸡,长期以“创业者”、“投资高手”形象活跃于资本市场。
2019年1月底,他成立先华控股集团有限公司(下称“先华控股”)。
天眼查显示,先华控股成立初期由上海桃花源投资咨询有限公司控股,而该公司由黄巍持股90%。
股权转让完成后,黄巍仍一度担任先华控股财务负责人,直至2023年8月卸任。
2021年,先华控股通过定增成为当时尚未“披星”的ST步森的间接股东。
随后,艾绍远出任ST步森联席总经理,并于2022年8月担任副总经理,2024年5月起还代行财务总监职责。
不过,今年2月底,ST步森公告称,艾绍远因个人原因辞去董事、副总经理及代行财务总监职务。
多名投资者及媒体调查指出,优策投资部分被挪用资金,疑似用于艾绍远举牌*ST步森。
《财新》报道称,艾绍远的投资资金相当一部分来自秀实集团旗下基金平台募资,黄巍与其形成配合。
尽管表面上艾绍远与远大资产并无直接股权关系,但宝鸡当地政府2021年11月的一份公示文件显示,“步森服饰西北生产基地”项目建设单位正是远大资产。

这个总投资16.5亿元的项目,正是由时任ST步森联席总经理的艾绍远在宝鸡签下的。
艾绍远离任,并未终结*ST步森的动荡。
作为一家2011年上市、近年来多次易主的浙江诸暨服装企业,*ST步森长期被市场视为壳资源,今年4月被重新加*。
2024年7月,公司控股权转至宝鸡市财政局。交易落地前后,围绕“西凤酒借壳上市”的传闻一度推高*ST步森股价,但随后被相关各方否认。
12月10日,*ST步森收到董事、总经理秦本平因个人原因辞任的报告,这距其出任总经理还不到半年。
秦本平为西凤集团前董事长,与曾担任陕西西凤投资有限公司的黄巍共事过。
04
结语
除了12亿私募基金存款被挪用外,《财新》还披露,秀实集团另有约30亿元债权类投资产品爆雷。
据报道,这些产品底层资产多为远大资产的不良贷款资产包,它们几乎全部来自长安银行宝鸡分行和支行的企业不良贷款。
2024年8月下旬,北京警方以非法吸收公众存款立案调查的,正是上述债权类产品。
报道称,秀实集团注册保理公司,自称“资产服务机构”,实则向投资者销售“供应链债权产品”,变相让投资者承接远大资产不良资产包。
2024年10月,北京警方控制多名秀实集团高管。
艾绍远于今年4月初在越南广宁省下龙市被抓获,并于4月8日被移交给我国警方。
《财新》5月初援引投资者消息报道称,2024年6月下旬曾逃至日本的黄巍也已被我国警方控制。
从优策投资、秀实集团到远大资产,再延伸至*ST步森,这并非单一机构的失控,而是一张多层嵌套、彼此勾连的资本网络。
随着艾绍远被抓捕归案,黄巍等核心人物被控制,案件已进入司法实质推进阶段。
接下来,银行内控、托管责任与相关刑事追责仍待进一步厘清。
以下内容为赞助商提供

网赚项目交流+骗局曝光群
扫码进群,获取今日项目最新消息
文档于: 2025-12-15 22:37 修改
标签:











评论列表
长安银行12亿存款失踪,终于开始算账了…...
围绕“长安银行12亿元协议存款失踪”的优策投资案,在沉寂一年多后迎来关键节点。监管重罚落地、刑事线索移送、银行内控管理被关注,多条线索交织在一起。最新披露的罚单,将长安银行、相...